プエラリア・ミリフィカ摂取者からの健康被害の報告を発端に創設が決まった「指定成分」制度の詳細が固まってきている。厚生労働省は7月1日、薬事・食品衛生審議会を開催し、指定成分等を含有する食品(以下、指定成分等含有食品)に関する制度について議論した。指定成分等含有食品を扱う事業者に、「安全管理責任者」の設置などを求める方針を固めた。
■「指定成分」ってそもそもなに?
「指定成分」とは、使う人の体質によって、まれにアレルギー反応など健康被害を引き起こす可能性がある成分だよ。「プエラリア・ミリフィカ」を含む健康食品を摂取した消費者が、健康被害を訴えたことから、「指定成分」制度が導入されることになったんだよ。
■「指定成分」を含む食品を製造・販売するときは、どうすればいいの?
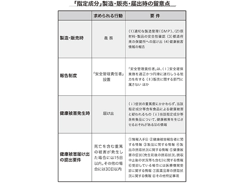
指定成分を含む食品を製造・販売する事業者には、(1)適切な製造管理(GMP)、(2)原材料・製品の安全性確認(3)都道府県の保健所への届け出(4)健康被害情報の報告─が義務付けられることになるよ。改正食品衛生法で定められたからね。
■どんな成分が指定成分になるの?
現在は、プエラリア・ミリフィカ、ブラックコホシュ、コレウス・フォルスコリー、ドオウレンの四つを対象にすることを軸に検討が進んでいるよ。パブリックコメントなどを経て正式決定になる見通し。今後も、必要に応じて、指定成分は増えていくことになる。
■7月1日の審議会では何が議論されたの?
7月1日の審議会では、報告制度に関する骨子案を事務局が提示したんだよ。「安全管理責任者」の設置を義務付けることを盛り込んだんだ。「安全管理責任者」の要件としては、(I)安全確保業務を適正かつ円滑に遂行しうる能力を有する(II)販売に関する部門に属さない─などを示したよ。
■健康被害が出てしまっても、ごく軽微なものなら届けなくてもいいの?
(続きは、「日本流通産業新聞新聞」7月18日号で)
【NEWSここが知りたい】〈「指定成分」届出まとめ〉/「安全管理責任者」設置 被害範囲策定も
記事は取材・執筆時の情報で、現在は異なる場合があります。


